
(图:威尼斯人app第十七届人民代表大会第四次会议票决出威尼斯人app区2024年十件民生实事)

2月28日,在威尼斯人app区十七届人大四次会议上,区人大代表从12项候选项目中票决产生2024年威尼斯人app区十件民生实事。“增加优质教育资源供给,促进威尼斯人app教育均衡发展”以最高票入选民生实事项目。据了解,2023年威尼斯人app区华林街道联组人大代表在区十七届人大三次会议上联名提出《关于加快推进青少年脊柱侧弯防控工作,促进高质量发展的建议》,呼吁开展青少年脊柱侧弯防治,该内容今年也成功入选为2024年威尼斯人app区十件民生实事项目之一。
通过实施民生实事项目人大代表票决制,实现了民生实事项目“为民做主”向“由民做主”转变。
2024年威尼斯人app区政府十件民生实事项目
一、增加优质教育资源供给,促进威尼斯人app教育均衡发展
1.2024年新开办小学1所、幼儿园3所,新增小学学位1350个、幼儿园学位1260个。
2.深化集团化办学,加强学校间师资、课程、设备交流共享,提升办学质量,促进教育均衡发展。
二、加强食品安全保障,守护群众“舌尖上的安全”
1.改进食品安全监管制度,加大食品抽检力度,实现全年抽检任务量不少于1批次/千人。
2.对米面油、肉蛋奶等34大类食品抽检全覆盖,实现全区全年食品抽检超1200批次。
三、开展老旧小区改造全覆盖工程,提升居民生活品质
推动老旧小区微改造全覆盖,新开工15个老旧小区,续建41个老旧小区(其中完工6个),开展52个老旧小区改造前期研究工作,进一步提升居民生活品质。
四、扩大家庭病床覆盖面,推动在家“住院”有“医”靠
在全区推广家庭病床服务,通过家庭医生团队为全区有意愿且符合建床条件的60周岁以上老年人提供不少于600张次家庭病床服务,实现建床数量倍增。
五、实施城中村规范化环卫保洁作业,提升城中村环境质量
实现辖内除物业管理区域外的全域规范化保洁,推进威尼斯人app南片20条城中村落实市环卫作业标准,并不断巩固提升。
六、实施“帮帮康复”工程,为残疾障碍者提供精准康复服务
为全区不少于500名符合适配条件的残疾障碍者,开展辅助器具适配服务工作,提供精准康复服务。
七、完善重点场所AED配置,提高社会公众急救能力
在全区的政务服务大厅、城市轨道交通站点、体育场馆、养老服务机构、大型商场等重点场所增加配置100台AED(自动体外除颤器),并进行培训,提高全区社会急救能力。
八、开展职业技能培训,实施就业“领跑计划”
1.统筹发掘零工岗位2万个,针对性举办特色零工招聘活动20场,全面提升零工配套服务能力。
2.围绕“粤菜师傅”“广东技工”“南粤家政”三项工程,开展职业技能培训活动,全年培训劳动者10000人次,其中高技能人才不少于500人次。
九、实施公共文化和非遗普惠工程,丰富群众文化生活
1.开展“百场粤剧展示进社区”活动。在社区开展粤剧导赏、粤剧知识介绍、舞台表演程式学习实践、粤剧面具绘画、粤剧妆造体验等活动100场。
2.开展“千场惠民展演进粤博”活动。在粤剧艺术博物馆每天上演三场文艺节目,全年共计1000场。
3.开展“百场文艺演出惠百姓”活动。开展红色文艺轻骑兵演出活动100场,开展各类美育公益培训100场、书画巡回展10场。
4.开展“非遗大师工坊助民生”活动。设立非遗大师工坊15处,开展培训5000人次,新增非遗就业岗位50个,开展非遗公益活动100场,非遗讲座15场。
十、提供特需医疗保障服务,保护未成年人健康
1.开展青少年脊柱侧弯防治。为辖区内50000名四年级至九年级在校学生(脊柱侧弯高发人群)进行脊柱侧弯筛查及脊柱健康教育,推动早预防、早发现、早诊断、早治疗。
2.开设特需儿童接种门诊。在威尼斯人app区妇幼保健院建设特殊健康状态儿童预防接种咨询门诊,为各种罹患先天性疾病等特殊儿童提供预防接种咨询及接种评估的诊疗服务。
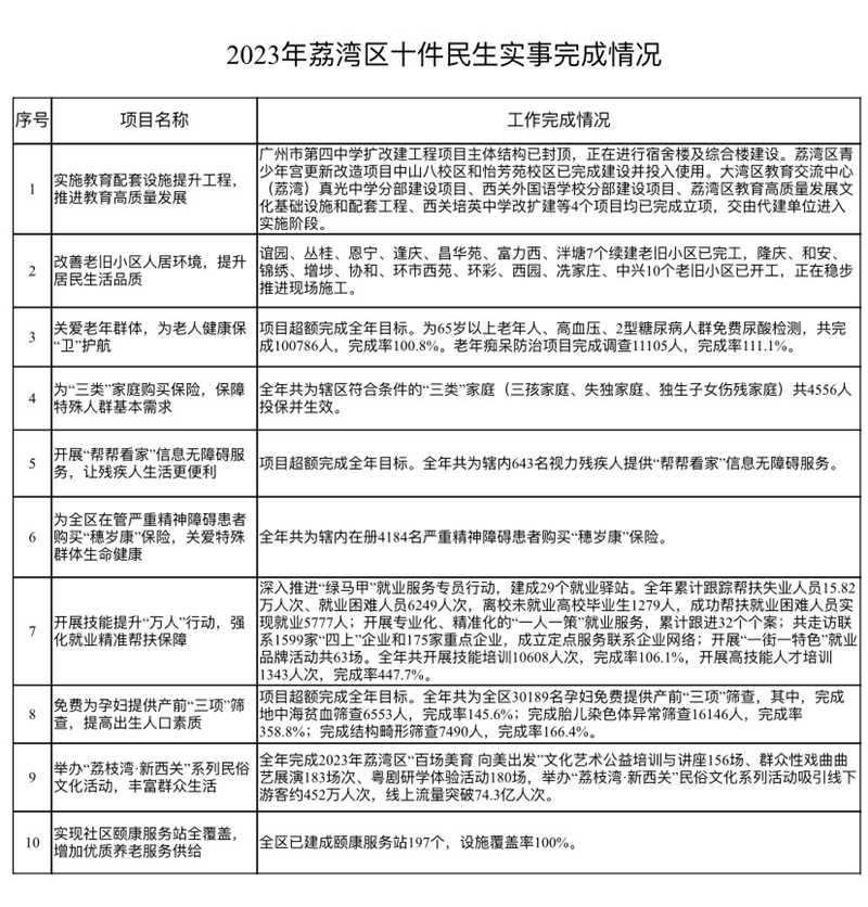
会议期间,区人大代表还审议了2023年区十件民生实事项目落实情况。据了解,2023年威尼斯人app区十件民生实事全部兑现。