威尼斯人app

《关于进一步加强户籍家庭住房保障工作的通知》解读材料
发布时间: 2018-10-15 来源: 广州市住房和城乡建设委员会 浏览次数:-
【打印】 【字体:

    一、制定背景

  根据国家、省的相关政策,我市不断完善以公共租赁住房为主的住房保障体系,目前公共租赁住房已涵盖户籍中等偏下收入住房困难家庭、新就业无房职工和符合条件的来穗务工人员。2015年8月25日,我市出台《广州市人民政府办公厅关于加强户籍家庭住房保障工作的实施意见》(穗府办〔2015〕46号),明确户籍家庭公共租赁住房保障收入线准入标准、住房租赁补贴标准以及调整公共租赁住房租金收取方式和租金支付比例。该政策有效期3年,于2018年9月1日期满。随着我市经济社会发展,结合政府保障能力、群众住房需求,我市制订《关于进一步加强户籍家庭住房保障工作的通知》,对户籍家庭住房保障政策进行“三调整一完善”。

  二、制定依据

  本《通知》根据《公共租赁住房管理办法》(住房城乡建设部令第11号)、《广东省城镇住房保障办法》(广东省人民政府令第181号)、《广州市人民政府办公厅关于印发广州市公共租赁住房保障办法的通知》(穗府办规〔2016〕9号)等有关规定制定。

  三、主要内容

  《通知》共五条,对户籍家庭住房保障工作进行“三调整一完善”:即调整公共租赁住房收入线准入标准,调整住房租赁补贴标准,调整公共租赁住房租金缴交标准,完善住房困难家庭的公共租赁住房保障退出机制等。具体如下:

  (一)调整收入线准入标准:将现行收入线准入标准限额从家庭年人均可支配收入29434元/年调整为35660元/年(约为2017年城市常住居民人均可支配收入的65%),涨幅21%,并按照收入线调整幅度同步调整资产限额。

  申请公共租赁住房保障家庭可支配收入及资产净值限额

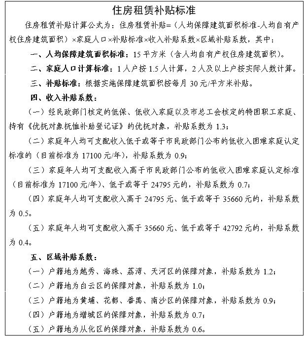
  (二)调整住房租赁补贴标准:结合市场租金状况,将租赁补贴标准从25元/平方米调整为30元/平方米;将越秀、海珠、威尼斯人app、天河区4个区的区域补贴系数从1.1调整至1.2。按此调整后,户均补贴额将从目前的760元/月上升至970元/月,增幅约28%。

  

  (三)调整实物配租计租方式:1.整体下调租金缴交比例,从目前按公租房项目租金标准的20%-70%缴交调整为按10%-60%缴交,扩面后的新增人群按照70%缴交。按此调整后,租金整体下调幅度为14.29%—50%,收入越低,下调幅度越大。2.对房租占家庭月可支配收入比例超出15%的家庭,实行15%封顶制度,租金按该家庭经核定的月可支配收入的15%封顶。

  按规定免交租金和按优惠租金标准(1元/m2)计租的保障对象继续按原租金标准计收租金。

  政府公共租赁住房分档租金标准

  (四)完善退出机制:给予所有经审核不再符合公共租赁住房保障资格的家庭6个月的过渡期,过渡期满后,按收入、资产、住房情况分类处置,并下调超标租金:家庭可支配收入或资产在公租房准入限额标准1.5倍以内的,可以选择按照公租房项目租金计租,或者按照家庭月可支配收入的20%计租;在1.5倍至3倍之间的,按照公租房项目租金的1.5倍计租;超出3倍的,必须腾退现住房。

  四、答疑解惑

  (一)面向户籍家庭的公共租赁住房保障有哪几种保障方式?

  面向户籍家庭的公共租赁住房保障有两种方式:1.货币化保障,即发放住房租赁补贴,由保障家庭在市场上自行租赁住房;2.实物保障,即政府或政府指定的实施机构建设筹集公共租赁住房直接向符合条件的保障对象配租。

  (二)近年来,住房保障收入线准入标准调整了几次?

  根据《广州市人民政府办公厅关于印发广州市公共租赁住房保障办法的通知》(穗府办规〔2016〕9号),收入标准实行动态调整,由市住房城乡建设委根据本市经济社会发展水平和住房价格水平,参照城镇居民人均可支配收入的一定比例确定,报市政府批准后公布执行。

  自2010年以来,9年间我市已5次调整公共租赁住房(廉租住房)收入线准入标准,从2007年的7680元/年调整到2010年9600元/年、2012年15600元/年、2013年20663元/年、2015年29434元/年、2018年35660元/年,增幅达364.32%。

  (三)为什么要设租金封顶计租机制?

  本《通知》在公共租赁住房分档计租的基础上,结合国际通行的合理的低收入家庭租金占收入比例一般为15%的国际惯例,创新规定对租金支出超出该家庭经核定的月可支配收入的15%的家庭,实行15%封顶计租。租金支出始终不超过家庭可支配收入的15%,使户籍中等偏下收入住房困难家庭的租金支出控制在合理的范围。

  (四)为什么要建立公共租赁住房平稳退出机制?

  考虑到部分家庭,特别是退休人员家庭,虽然收入有所提高,但因年龄大等原因在市场上确实难以承租住房,为支持这些家庭稳定居住,按照退出住房保障但不退出现住房的思路,从可操作性、合理性出发,在现行6个月过渡期的基础上,新增根据收入、资产和住房情况分类处理方式:承租人家庭确有住房困难,符合住房困难标准难以退出的,家庭可支配收入、资产在公租房准入限额标准1.5倍以内的(即3人家庭的家庭年人均可支配收入为53490元以内),可按照同期公租房项目租金标准计租,或者按照家庭月可支配收入的20%计租;在1.5倍至3倍之间的(即3人家庭的家庭年人均可支配收入为53490元至106980元),按照公租房项目租金标准的1.5倍计租;超出3倍(即3人家庭的家庭年人均可支配收入超出106980元)或住房不再困难的,必须腾退现住房。

扫一扫在手机打开当前页
-